年度最佳男子球員吳俊青(左)。(官方提供)
〔記者廖聿偉/台北報導〕2020年中華足協年度獎項於昨日全數出爐,典禮中頒發今年度企甲聯賽和木蘭聯賽年度最佳球員、金靴獎、金手套獎、最佳教練獎、公平競爭獎、草根發展獎和終身貢獻獎。
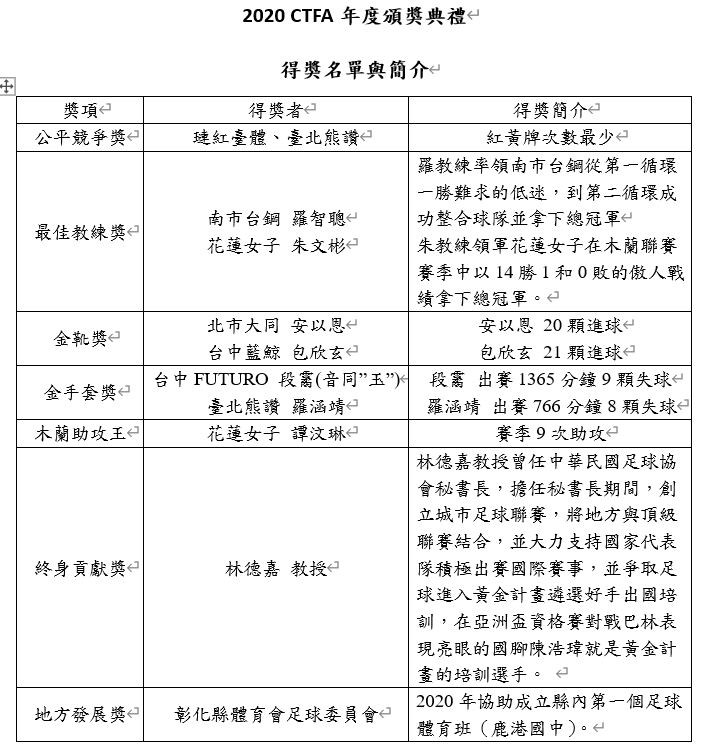
此外今年更新增年度裁判獎項以及地方發展獎,鼓勵國內足球各領域人才提升自身技術,也表揚努力於基層地方發展的團體。
今年企甲聯賽和木蘭聯賽年度最佳球員分別由南市台鋼的吳俊青和花蓮女子吳詩萍透過各方投票加總獲得,並由教育部體育署戴琬琳專委頒發最佳球員獎座。
金靴獎_北市大同安以恩選手(左)。(官方提供)
吳俊青表示非常高興獲此殊榮,初為人父的他也分享自身的喜悅,體認到有責任與義務為下一代建立適合追尋夢想的環境,期許臺灣足球更進步。
吳詩萍也分享自己受傷過兩次,感謝身邊的家人以及隊上的夥伴,讓自己能夠走出傷痛繼續在足球路上前進。
南市台鋼羅智聰教練與花蓮女子朱文彬兩位教練則拿到今年最佳總教練。
來自北市大同的安以恩以單季20顆進球在競爭激烈的金靴獎爭霸戰中脫穎而出。木蘭聯賽金靴則是由台中藍鯨前鋒包欣玄技高一籌以21顆進球拿下。
年度最佳女子球員_吳詩萍(左)。(官方提供)
金手套獎由台中FUTURO門將段霱以出賽1365分鐘僅9顆失球以及木蘭聯賽台北熊讚的門將羅涵靖以出賽766分鐘僅8顆失球的表現下榮獲。
木蘭聯賽今年嘗試新增的助攻王獎項則由花蓮女子的譚汶琳以賽季9次助攻奪下。公平競爭獎則是璉紅臺體與臺北熊讚獲得,讚揚兩隊在球場上的君子精神。
今年起新增的年度裁判獎項,最佳男子裁判獎由曾執法亞運四強賽的游銘訓老師獲得,最佳女子裁判由擁有多次大賽經驗的李翊岐老師獲獎,最佳助理裁判則由郭展佑與盧燕鈴獲頒以及莊恩懿拿下年度最佳新人裁判獎。
圖取自足協。
Winner娛樂城 官方專屬入口 https://dx688.net

沒有留言:
張貼留言